Interact EBPC: Enterprise Budget Planning and Control
Figure 1: Budget Worksheet in Interact EBPC
Overview
Interact EBPC is an enterprise-grade platform designed to enforce budget discipline across decentralized organizations, units, or partners. EBPC streamlines budget planning, budget control, and budget amendments. It ensures regulatory compliance, faster approvals, and real-time visibility by using configurable templates, locked line items, and seamless integrations with systems like payroll, general ledgers and social security administration systems. Its built-in self-service at the unit level, workflow, alerts, extensive reporting and data exchange capabilities, ensure that organizations which rely on input from many internal (and external) entities, can streamline their budgeting processes and maintain visibility and control.
Whether managing operational costs as well as contribution revenues or benefit expenses for social security institutions, cost-recovery for resource concessions, or grants for climate funds, Interact EBPC provides iron-clad governance for hundreds of entities. It replaces chaotic spreadsheets with a unified, self-service portal that supports multi-entity processes and integrates with other Interact solutions, such as Interact HRMS (Human Resources Management System) and Interact SSAS (Social Security Administration System).
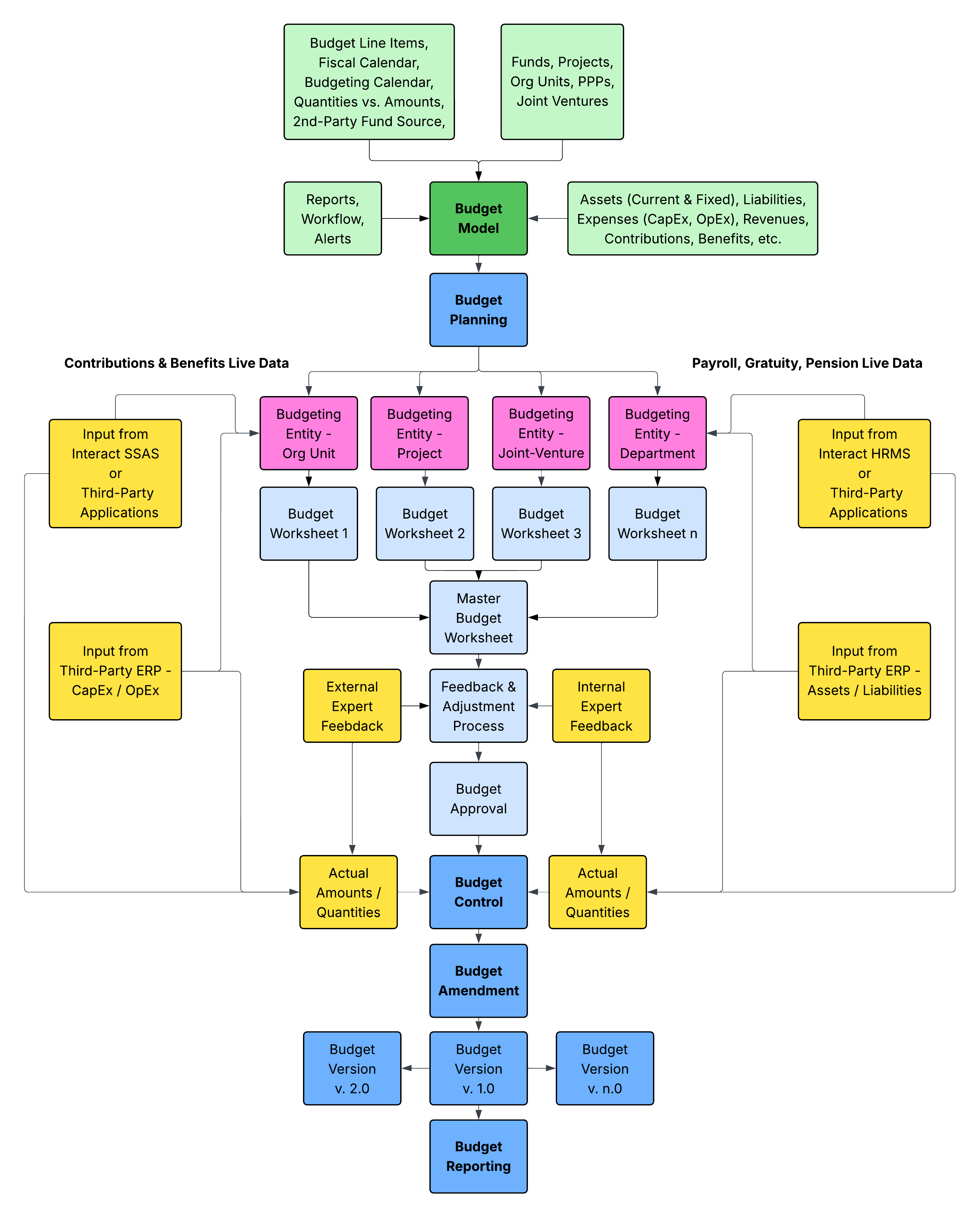
Figure 2: EBPC Framework and Workflow
Who It’s For
Interact EBPC is ideal for:
- Social Security Institutions & Pension Funds: Centralize operational budgets, contribution income, and benefit outlays with actuarial feedback.
- Resource Concession Authorities: Distribute locked templates for cost-recovery; review work programs for oil, gas, mining, etc.
- PPP & Concession-Granting Authorities: Enforce standardized templates; manage contract variations and fiscal responsibilities.
- Green Climate Funds & NDAs: Push mandatory templates to grantees; conduct multi-stage reviews with audit trails.
- Central Treasuries & Budget Directorates: Consolidate baselines across ministries; replace uncontrolled spreadsheets with official charts of accounts.
- Grant-Making Bodies: Subsidize projects with compliance reviews, amendments, and evidence-based reporting.
Key Functionality
Flexible Budget Planning
- Comprehensive Budgeting Categories: Supports budgeting for assets (current and fixed), funds, investments, liabilities, benefits disbursements, expenses (operating and cost of sales), and revenues (sales, projects, social security contributions, levies, penalties).
- Granular Breakdown: Budgets at organization-unit or project levels with automatic roll-up and consolidation. Use quantities and financial amounts for detailed planning.
- Second-Party Funding: Evaluate projects relying on co-investments from external sources.
Budget Preparation
- Spreadsheet-Like Worksheets: Intuitive, Excel-like interface for populating budgets, inheriting predefined line items to prevent deviations.
- Import and Roll-Forward: Easily import from Excel/CSV and roll forward from prior periods.
- Collaboration Tools: Add stickers, notes, and color coding; track status at org, project, and line-item levels.
- Workflow and Approval: Multi-stage review and approval at line-item or group levels, with audit trails and version control.
- Consolidation: Auto-calculate consolidated items; export to Excel; approve and activate versions enterprise-wide.
Budget Amendment
- Request Process: Managers submit requests with justifications, documents, and impact analysis.
- Configurable Workflows: Review against criteria; approve/reject with escalation paths.
- Version Management: Automatically create new versions upon approval; transfer amounts between versions; highlight changes.
- Unlimited Versions: Handle multiple versions per period with full tracking for scenarios like emergencies or revenue shortfalls.
Budget Control
- Encumbrance Creation: Instant encumbrances upon approval, integrated with downstream systems.
- Specific Controls: Payroll, hiring, employee expenses, social security benefits, and allocation management.
- Monitoring: Update actuals via self-service; workflow-driven reviews for adjustments.
Budget Revision Control
- Multi-Version Support: Unlimited versions per period; work with multiple simultaneously.
- Transfers and Tracking: Move amounts between versions; audit amendments by version.
Budget Reporting and Forecasting
- Forecasting Tools: Roll forward from previous budgets or actuals; apply mass updates (+/-) for scenarios.
- Reports: Detailed and consolidated views by org unit, project, line item, or version; budget vs. actual with filters and color-coded variances.
- Exports: Multiple formats including Excel, Word, PDF, and print.
- Real-Time Insights: Flag overruns, shortfalls, or savings for informed decision-making.
Benefits
- Compliance and Visibility: Locked structures ensure adherence to regulations; full audit trails from planning to audit.
- Efficiency: Dramatically faster approvals and amendments; eliminate manual errors.
- Scalability: Handle dozens to hundreds of units or partners in one platform.
- Integration: Seamless integration with external apps, including Interact HRMS for HR/payroll and Interact SSAS for social security processes, or external ERPs.
- Configurability: Fully configurable to support different needs across industries and countries
Experience guaranteed control and transparency—deploy Interact EBPC to transform your budgeting processes in weeks, not years.
Summary of features:
Flexible Budget Period (BP)
Flexible Budget Planning
Flexible, Unlimited Budget Line Items
Flexible Budget Revision Control
|
Flexible Budget Preparation
Flexible Budget Control
Budget Forecasting
Flexible Budget Reporting
|
Note: EBPC is a separate system from Interact SSAS with its own licensing and implementation structure.



