Contribution Filing and Payment Management Overview
General Summary
The Contribution Filing and Payment Management module in Interact SSAS provides a comprehensive, automated solution for employers, self-employed individuals, and voluntary contributors to file wage and contribution information and process payments in compliance with social security laws. The system ensures accuracy, transparency, and efficiency through workflow-driven processes, integration with employer and employee profiles, and advanced validation mechanisms.
Features and Processes
Fully Automated End-to-End Online Process
- Employers can file wages and contributions online and make payments through a seamless digital process.
- The system automatically calculates contributions based on predefined rules and filing data.
- Integrated payment processing allows for full or partial payments.
Configurable Contribution Filing Calendar
- Contribution periods can be configured as monthly, quarterly, semi-annual, or annual.
- Supports different pay period types, including weekly, biweekly, semi-monthly, and monthly.
- Filing and payment deadlines are set up to calculate penalties automatically.
Trial Processing and Verification
- Unlimited trial processing allows users to simulate contribution filings and payment impact.
- Trial posting ensures financial accuracy before final posting.
- Administrators can review and correct filings before submission.
Automated Contribution Calculation
- Contribution rates are configurable by employee group or contribution type.
- The system auto-populates the contribution filing form based on employee records, reducing manual data entry and errors.
- Handles adjustments and corrections without requiring full refiling.
Employer Contribution Filing
- Employers can submit contributions via e-services, import data from payroll systems, or manually enter data.
- Supports exception-based filing, allowing corrections to specific entries rather than entire filings.
- Compliance officers can review and approve employer filings before final posting.
Self-Employed and Voluntary Contribution Filing
- Self-employed individuals and voluntary contributors can file and pay their contributions directly through the system.
- Auto-assessment feature generates filing obligations automatically based on previous filings.
- Users can modify declared earnings within system-defined limits.
Penalty Management and Late Fees
- Configurable penalty rules apply automatically to late filings and payments.
- System tracks overdue amounts and applies penalties based on predefined formulas.
- Employers and individuals receive alerts for impending deadlines to prevent penalties.
Advanced Adjustment and Correction Capabilities
- Employers and administrators can make adjustments for past periods.
- Adjustments are reflected in future filings, ensuring transparency.
- System maintains a complete history of corrections and modifications.
Multiple Payment Methods and Options
- Employers and contributors can pay via cash, check, bank transfer, direct deposit, or credit card.
- Supports full or partial payments and allows for advance payments.
- Payment registers track all transactions for auditing and reconciliation.
Integration with Compliance and Delinquency Management
- Contribution filings are linked to compliance tracking, ensuring employers meet their obligations.
- Delinquent accounts are flagged, and appropriate actions can be taken to enforce compliance.
Review, Approval, and Audit Workflow
- Contribution filings undergo a structured review process before final approval.
- Approvals are role-based, ensuring only authorized personnel can finalize postings.
- Full audit trail maintains records of approvals, modifications, and payments.
Reporting and Contribution Statements
- Employers and employees can generate detailed contribution statements.
- Reports provide insight into contribution trends, compliance rates, and outstanding balances.
- Registers allow administrators to track payments, filings, and penalties.
Social Security Credit Management
- Supports calculation of earned social security credits based on contribution history.
- Credits can be posted upon filing or payment, depending on system configuration.
- Ensures accurate tracking of entitlements for future benefits.
Final Posting and Contribution Period Closing
- Once filings and payments are approved, final posting locks transactions to prevent further edits.
- General ledger integration ensures accurate financial reporting.
- Contribution periods can be closed, moving any unprocessed transactions to the next open period.
Conclusion
The Contribution Filing and Payment Management module in Interact SSAS provides a comprehensive, flexible, and automated system to handle social security contributions with accuracy and efficiency. It integrates seamlessly with employer and employee records, supports real-time validation, and offers a robust compliance framework to ensure proper contribution management. With configurable workflows, multiple payment options, and full audit trails, this module enhances transparency and reliability for both social security administrators and contributing entities.
Contribution Filing and Payments Management provides a comprehensive set of functions for Employers to file their Salary & Contribution Information based on the governing social security laws in the country and to subsequently pay the Contributions as required.
In addition, the module provides all the required features for a Social Security Administration to receive all Salary & Contribution Information online from all employers in the country and to verify and process these Contribution Returns. Once the Returns are processed, the system provides the tools for the Social Security Administration to receive and process all payments against the outstanding Contribution amounts for each Employer and Employee.
The application supports Contributions Filing and Payment for regular Employers but also for the Self-Employed and for Voluntary Contributors.
Key Features include:
- Fully Automated End-to-End Online Process from Filing till Payment of Contributions
- Unlimited Trial Steps for Simulation and Verification of Financial Impact of Key Steps
- Workflow Driven Steps with Comprehensive Review and Approval Steps
- Configurable Filing Calendar for Monthly, Quarterly, Semi-Annually or Annual Filing
- Social Security Contribution/Tax Rate Tables for Unlimited Years
- Contribution Rates by Employee Group or by Contribution Type
- Automatic Contribution Calculation based on Online Filing through e-Services of all Contribution Reports
- Support for Sick Pay or Incapacity Pay Rules requiring Offsetting against Sickness Benefits
- Auto-Population of all relevant Data in Contribution Filing Form to minimize Manual Data-Entry and eliminate Errors, Evasion and Fraud
- Seamless Integration with Employee Electronic Records and Employer Electronic Records
- Powerful e-Services Tools to allow Employers to manage Employee Records Online
- Exception Based Filing to enable Employers to only correct Exceptions and avoid cumbersome and error-prone Manual Data Entry
- Support for Configurable Penalty Rules for Late Filing and Late Payment
- Automatic Application of Penalty Rules for Late Filing and Late Payment based on Setup
- Support for multiple Payment Methods, including Cash, Check, Direct Deposit and Credit Card
- Ability to receive Full or Partial Payment for Any Payments
- Advanced Management of Accounts in Arrears
- Supports Contribution Statements for individual Employees
- Supports Advanced Rules for calculating Credits Earned for Social Security Contributions
- Supports Posting of Social Security Credits Earned Upon Filing of Contribution Details or Upon Payment of Contribution
- Produces Customized Receipts for all Payments Received
- Advanced Review, Approval and Audit Steps for all Sensitive Processes
- Extensive Registers and Reporting Available with Filters and Parameters to ensure Optimal Insight for the Social Security Administration
- Configurable Alerts and Notifications to Notify Employers and Employees of Filing and Payment of Contributions
- Flexible Configuration of Advanced Adjustment Features to support Adjustments to Erroneously Filed or Paid Contributions
- Adjustments Automatically Reflected in next Contribution Filing in a Transparent Manner
Overview
The entire Contribution Filing and Payment process starts with the Filing of Contribution and Ends with the Payment of Contributions. The process is seamlessly integrated with Employee and Employer Profiles, Employee Group Setup, Contribution Calendar and Social Security Contribution / Tax Policies. Based on the System Setup the Contribution Filing and its related Penalties whether for late Contribution filling or late Contribution Payment are calculated.
The Setup defines when Contributions are to be Filed, how they are to be calculated and when and how any applicable Penalties will be applied.
Trial Processing and Trial Posting before Final Posting provide functionality to allow the user to spot any anomalies and take corrective action before they affect the final totals.
SSAS Provides Printing Submitted Social Security Contributions in Trial and Final Posting using Excel, Word and PDF.
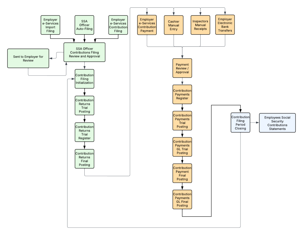
Contribution Filing and Payment Workflow
Figure 1: Contribution Filing and Payment Workflow
- Contribution Returns Filings
- Tax Filing Initialization
- Employer Auto Ta Return
- Contribution Returns Trial Posting
- Contribution Returns Trial Register
- Contribution Returns Final Posting
- Contribution Payments
- Self Employed / Voluntary Contributor Payments Receipts
- Contribution Payments Register
- Self Employed / Voluntary Contributor Payments Details
- Contribution Payments Trial Posting
- Contribution Payments GL Trial Posting
- Contribution Returns Final Posting
- Contribution Payments GL Final Posting
- Contribution Return Period Closing
- Employees Social Security Contributions Statements
- Contribution Filings and Payments Adjustments
- Delinquent Social Security Tax Return
- Delayed Tax Return Filing Penalties Processing
- Delayed Tax Return Filing Penalties Register
- Delayed Tax Return Filing Penalties GL Posting
- Delayed Tax Payments Penalties Processing
- Delayed Tax Payments Penalties Register
- Delayed Tax Payments Penalties GL Posting
- Tax Refund Requests
- Tax Refund ACH Payments
- Tax Refund Check Payments
- Tax Refund Payments Check Register
Below is an example of the different steps in the process of Contribution Filing and Payment.
- Step 1: Employer Submits a Contribution Filing through Employer e-Services
Figure 2: Contribution Filing Form in Employer e-Services
The above form is mostly auto-completed by the system and the Employer only needs to submit it as all the data is filled based on existing information in the system. Typically one of the only exceptions to consider is that of Employees who have been on Sick Leave during the reporting period where the Employer has paid the Employee during Sick Leave. In such cases the amount paid by the Employer may affect the amount that an Employee can claim in terms of Sickness Benefits from the Social Security Administration. If that is the case, then the information included in this reporting period by the Employer will automatically be taken into account by the system for calculation the appropriate Sickness Benefit.
- Step 2: Review and Approve the Employer Contribution Filing

Figure 3: Detail Screen for Employer Contribution Filing Review
The authorized user in the Social Security Administration will be able to review the Contribution Filings from the Employer and verify the details by Employee if necessary. The user can check variance against prior periods and send the Contribution Filing back for further Review or Edit it in case of an obvious mistake.
Figure 4: Adjustments Screen in Review of Employer Contribution Filing
Interact SSAS ensures data integrity through its modules and complies with international accounting standards, therefore any corrections to be made after final processing of financial transactions or closing of a period must be done through a careful Adjustment process. Any such adjustments will show in the Contribution Filing for the next period so that the Adjustment can automatically reduce or increase the total amount due for that period. In the above screen you can see a Contribution Refund that was approved which will reduce the total due by 300.
- Step 3: Initialization of Contribution Filings

Figure 5: Initialization of Contribution Filings Screen
Because Interact SSAS supports filing of Contributions in the past, the present and the future, the application will Initialize all Contributions Filings applicable in a specific period so they can be picked up and processed while others which have already been processed will be kept aside.
- Step 4: Contribution Filing Trial Posting

Figure 6: Social Security Contribution Filing Trial Posting
Posting of Social Security Contributions Filing will calculate the exact Contributions that will be due and make them ready for payment. Once Final Posting has been completed, these calculations can no longer be modified. Therefore, the application provides a very powerful tool to run Trial Posting and show the exact outcome of the calculations. This provides the options for Social Security Administration users to investigate anything that appears out of the ordinary, take action to correct any identified mistakes due to incorrect underlying data and then re-run the Trial Posting as many times as necessary until all calculations are 100% accurate.
The Trial Process ensures that to the highest possible extent all information that is processed is accurate to avoid the need for corrections through adjustments after the fact.

Figure 7: Social Security Contribution Filing Trial Processing
In the above form you can see the detail report provided after Trial Processing of several Contribution Filings submitted during a specific period. This summary report provides details on the total number of employees, the amount due, late penalties and grand total. The system provides a clear comparison with the previous period (either Calendar Period or Filing Period, depending on the setup) to easily spot anomalies.
- Step 5: Contribution Filing Register

Figure 8: Trial Processing Register
A more detailed Contribution Filing Trial Processing Register is available in this step to ensure that all authorized users have the ability to review and confirm the numbers calculated in the Trial Process before the user proceeds to the Final Posting Process.
- Step 6: Contribution Filing Final Posting

Figure 9: Social Security Contribution Return Final Posting
As explained in the previous step, the Posting step is meant to calculate the exact Contributions which will need to be paid, taking into account Adjustments and any corrections which may have been made in the prior Trial Process.
At each stage, the user can always select which transactions to include in the process and leave others for another user to process or to process separately afterwards.
- Step 7: Contribution Payment
Payments for Contributions may be submitted by Employers directly online through a bank transfer or credit card, or they can be processed by the Social Security Administration when the Employer sends in or brings in a check. Below is an example of the Contribution Payment being entered by a user from the Social Security Administration.

Figure 10: List of Existing Payments in the System with Button to Enter New Payment
The user just needs to go to the list of Contribution Payments and select New to start the entry of a new Payment.

Figure 11: Payment Entry Screen
In the above screen you can see the user entering payments for 3 separate periods. You will note that the system automatically pulls up all the relevant details for a specific Employer including all open/unpaid amounts for current or prior period Contribution Filings.
The process to enter new payments is very simple and user friendly, by the user merely selecting the unpaid invoices, the system will automatically list them in the payment window and add up the totals. If the employer is paying the exact amount outstanding, the system already populates the field for the user, otherwise the user can enter the exact amount being paid and the system will display the difference for any unpaid balance.
The Payment Details will include information on who accepted the payment, what the payment method was and in case of check it captures the check number. The date of receipt is important as it may affect potential penalty calculations.
- Step 8: Social Security Contribution Payment Register

Figure 12: Social Security Payment Register Review and Approval
Since any payments received must be carefully reviewed before being applied to the correct Employer and Employee (or Voluntary Contributor and Self-Employed) accounts, it is important to have the Payment Register reviewed carefully by different users.
Therefore, the user can filter the Payment Register and select those transactions which require further analysis, and can export the Register to PDF, Excel, Word and other formats for any analysis.
Once Reviewed by an authorized user, and so confirmed in the system, the same Payment Register will need to be Approved by another user to make sure multiple people have verified and confirmed the accuracy.

Figure 13: Export Screen for Payment Register
- Step 9: Social Security Payment Trial Posting

Figure 14: Social Security Contribution Payments Trial Posting Form
During Trial Posting of the Social Security Contribution Payments, the system will prepare to post the Payments to the various accounts for Employers and Employees. It will show the exact payments and how they will be applied to the various outstanding Contributions due from each Employer. This Trial Process again gives the opportunity for authorized users to carefully review and verify the numbers before proceeding to the Final Posting step.
Any inaccuracies or issues identified in this stage still allow you to correct before moving on to the final stage after which only adjustments can be made (e.g. for overpayments or incorrect allocations).
- Step 10: GL Trial Posting

Figure 15: Social Security Contributions Payments GL Trial Posting

Figure 16: GL Trial Transactions
All financial transactions need to ultimately be reflected in the General Ledger of the Social Security Administration. In order to ensure that these Journal Entries are 100% correct, the user can first run the GL Trial Process in order to verify the exact GL Accounts, Debit/Credit status and the amounts to be used which will be posted to the GL afterwards.
As with all Trial Processes, the purpose is to ensure that various users can check the data while it is still relatively easy to adjust and make corrections instead of having any mistakes included in final processes which require more cumbersome adjustment processes to be done.
There is no limit to the number of times that a user can run a Trial Process. Any mistakes in the GL Journal Entries will be due to the underlying data being incorrect, either through an incorrect original setup or linking of GL accounts with the appropriate or incorrect data entry. Both can be edited still to ensure that the final Journal Entries will be accurate.
This process is run before the Contribution Payment Final Posting process has been run because issues uncovered in reviewing the GL Journal Entries may require changes which can only be done prior to Final Posting of Payments.
- Step 11: Social Security Contribution Payment Final Posting

Figure 17: Social Security Payment Final Posting
If the Trial Posting of Contribution Payments has been completed successfully with no issues uncovered and if the Trial GL Processing was also run successfully, then the payment data is ready for Contribution Payments Final Posting.
- Step 12: Social Security Contribution Payment Final Posting
Figure 18: Social Security Contribution Payment GL Final Posting Screen
Since the Social Security Contribution Payments have been processed through Final Posting in the previous step, the user can now also proceed with Final Posting of the GL Entries for Social Security Contribution Payments. The system will provide all the data for review and in a file format that can be imported directly in any commercial GL, based on the settings configured in the Setup under the System Manager.

Figure 19: GL Transactions
The Journal Entries will be shown for the period and the user can verify the totals and proceed to generating the file that goes to the external General Ledger.
- Step 12: Social Security Contribution Period Closing

Figure 20: Social Security Contribution Period Closing
Once Filing of Contributions and Payment of All Contributions has been completed, the user can close the Period.
This Closing Process will
- Close the Contribution Return Period,
- Move the Transactions that are not Final Processed to the next open period
- Calculate the Credit Units earned
The system will inform the user if there are unfinished transactions still in the period so the user can choose how to proceed by either going back and finishing the transactions or having the system move them to the next open period.
The system will also calculate the Credit Units as per the rules defined in the General Setup regarding Credit Units earning and assign them to the right individuals.
Figure 21: Contribution Period Closing
- Step 13: Social Security Contribution Statements

Figure 22: Social Security Employee Contributions Statement
After Closing of the Period, the Employees’ Social Security Contributions will be showing in their Statements and their Credit Units will have been calculated and posted to their account. These will Credit Units and the associated Contributions and Insurable Earnings information will be used from then on in any determination of eligibility and calculation of benefit entitlement for the individuals. All relevant information will be seamlessly accessible by the various modules of Interact SSAS without there being any need for separate data entry by any user.






































